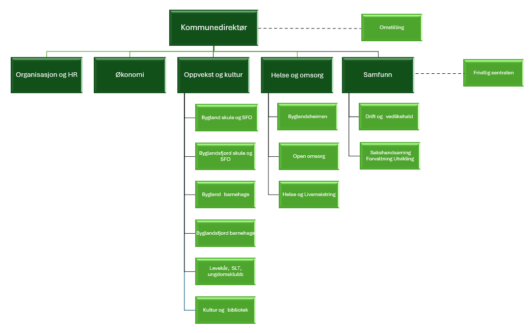
Organisasjonskart

Organisasjonskartet gir ei oversikt over styresmaktsfordelinga og kompetansefordelinga i Bygland kommune.

Organisasjonskart (PDF, 150 kB) 

Endringar i administrasjonen

Kommunalområde Samfunn har i fleire år hatt ansvar for mellom anna tekniske teneste, kultur, bibliotek, ungdomsklubb osv. Kommunedirektøren v/organisasjon og HR, har i samarbeid med dei tillitsvalde no vorte samde om å flytte nokre av desse arbeidsoppgåvene til Oppvekst, der det naturleg høyrer heime. I og med at *me også ny har lyst etter ny kommunalsjef for oppvekst, har med endra kommunalområdet til; Oppvekst og kultur med følgjande hovudansvar: 

  • Levekårskoordinator
  • SLT
  • Ungdomsråd
  • Ungdomsklubb
  • Kultur skule
  • Kultur og Bibliotek 

I tillegg ansvaret som ligg i Kommunalområde i dag, som er skular/SFO og Barnehage, og dessutan ansvar for den pedagogiske rådgivinga og lovpålagde oppgåver.